“冬藏美好 春暖烟台”住房促消费活动持续惠民——1月19日至1月25日新一轮活动启动

2026-01-20 14:44


图片

冬藏美好 春暖烟台

图片
图片

为延续冬季消费热潮,“2025暖冬季 迎新春”住房促消费活动持续加码,2026年1月19日至1月25日将继续以“进大厅、进大集、进商场、进景点、进场站、群团购”为主线,深入政务服务窗口、年末热闹大集、繁华商业街区及主要交通枢纽,把精选房源与实在优惠带到您身边。现场不仅有各类优质楼盘集中展示,还提供一对一政策解读、团购专享福利等贴心服务,一站式满足您的看房、选房、安家需求。欢迎广大市民朋友继续关注,乐享实实在在的购房优惠与暖心服务。


01

图片

往期展示

图片
图片
图片
图片

02

图片

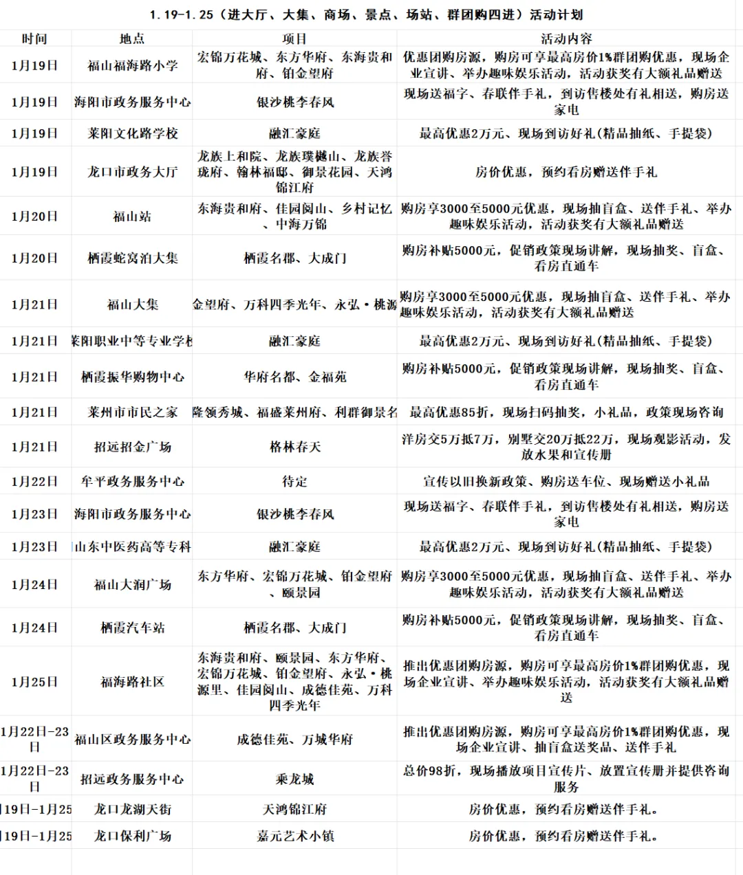
活动计划

图片


图片


图片